站内搜索:
当前位置: 本站首页 >> 就业创业 >> 就业指导

老员工就业创业政策(2020年上半年汇总)

2020-05-28 15:22  

本期导读

1、河南省人民政府提出“硬核”措施向毕业生送出就业“红包”!

2、【回顾大赛】第五届中国“互联网+”老员工创新创业大赛参赛项目类型、比赛规则、金奖项目

3、【政策】关于普通高校毕业生就业创业工作问题 ,教育部联合实施“百日冲刺”十大专项行动的通知

4、【政策】教育部高教司启动2020年“国创计划”立项项目报送,要求加大经费支持力度

01

今年河南应届高校毕业生达66万人,18条“硬核”措施向毕业生送出就业“红包”

河南省今年高校毕业生数量创历史新高,加之受疫情影响,就业形势十分严峻。为促进河南省高校毕业生顺利就业,河南省人民政府办公厅印发了《关于应对新冠肺炎疫情影响做好2020年高校毕业生就业工作的通知》提出了一系列支持高校毕业生就业的政策措施。

拓宽渠道丨进企业、下基层、深造、入伍、创业……总有一款适合你

在拓宽就业渠道方面,进一步扩大企业吸纳就业规模,鼓励企业吸纳老员工就业,新设了企业一次性吸纳就业补贴政策,明确了支持企业发展的税费减免政策;扩大各类基层服务项目招募规模,拓展了基层服务项目服务期满人员发展空间;扩大硕士研究生和普通高校专升本招生规模;扩大老员工应征入伍规模,健全落实老员工参军入伍激励政策;鼓励创业带动就业,加大老员工创业扶持力度,提升了创业担保贷款额度;支持高校毕业生灵活就业和新业态就业,延长了灵活就业社保补贴期限;适当延迟录(聘)用接收,适当延长研究生毕业答辩、学位审核时间,对延迟离校的应届毕业生,相应延长报到接收、档案转递、落户办理时限

提升能力丨就业见习补贴标准提高为当地最低工资的70%

《通知》明确了毕业学年及离校未就业高校毕业生参加技能培训的补贴办法;规定了贫困劳动力、城乡就业困难人员、零就业家庭成员、城市低保家庭学员中的离校未就业高校毕业生培训补贴标准。扩大了就业见习规模及补贴范围;提高了补贴标准,调整为当地最低工资标准的70%,对留用见习期满人员比例达到50%及以上的,标准提高到当地最低工资标准的110%;对受疫情影响见习暂时中断的,相应延长见习单位补贴期限。对见习期未满与高校毕业生签订劳动合同的见习单位,给予剩余期限见习补贴。

精准服务丨300余门优质就业创业指导课程免费学 每人给予一次性求职创业补贴300元

加强精准就业指导,依托河南省大中专员工就业创业公共服务平台,免费共享300余门优质就业创业指导课程;加强离校未就业高校毕业生实名制就业跟踪服务,对毕业年度内进行实名制登记的离校未就业高校毕业生,按每人300元标准给予一次性求职创业补贴;优化了就业事项办理,疫情防控期间可通过信函、传真、网络等方式为高校毕业生办理就业协议签订、报到等手续,实现“一网办,一次办”,对受疫情影响不能及时到现场办理手续的,可以延期;完善了就业创业服务补助政策。

兜底保障丨这些人可享求职创业补贴

在强化兜底保障方面,加大了求职创业补贴力度,拓宽了求职创业补贴发放范围,将毕业学年困难毕业生求职创业补贴范围扩大到普通高等公司和中等职业公司(含技工院校)有就业创业意愿并积极求职创业的低保家庭、贫困残疾人家庭、建档立卡贫困家庭以及残疾、获得国家助学贷款、特困人员中的毕业生。将求职创业补贴发放时限由毕业年度调整为毕业学年

权益保护丨严禁设置就业歧视性、限制性条件

《通知》要求健全多部门执法联动机制,严禁设置性别、民族等歧视性条件和院校、培养方式(如全日制和非全日制)等限制性条件,对同等学历不同培养方式的高校毕业生提供同等就业机会。要求快速启动裁审衔接工作机制,健全劳动争议多元化解机制,对涉及高校毕业生的争议案件,要简化办案方式,开辟绿色通道,依法高效处理,切实保护高校毕业生就业的合法权益。

02

【回顾大赛】第五届中国“互联网+”老员工创新创业大赛

01参赛项目类型

1. “互联网+”现代农业,包括农林牧渔等。

2. “互联网+”制造业,包括智能硬件、先进制造、工业自动化、生物医药、节能环保、新材料、军工等。

3. “互联网+”信息技术服务,包括人工智能技术、物联网技术、网络空间安全技术、大数据、云计算、工具软件、社交网络、媒体门户、企业服务等。

4. “互联网+”文化创意服务,包括广播影视、设计服务、文化艺术、旅游休闲、艺术品交易、广告会展、动漫娱乐、体育竞技等。

5. “互联网+”社会服务,包括电子商务、消费生活、金融、财经法务、房产家居、高效物流、教育培训、医疗健康、交通、人力资源服务等。

6. “互联网+”公益创业,以社会价值为导向的非盈利性创业。

参赛项目不只限于“互联网+”项目,鼓励各类创新创业项目参赛,根据行业背景选择相应类型。以上各类项目可自主选择参加“青年红色筑梦之旅”活动。

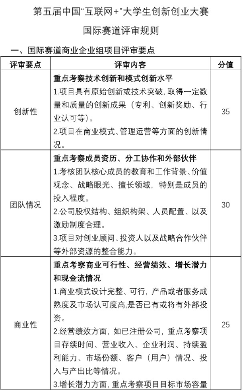
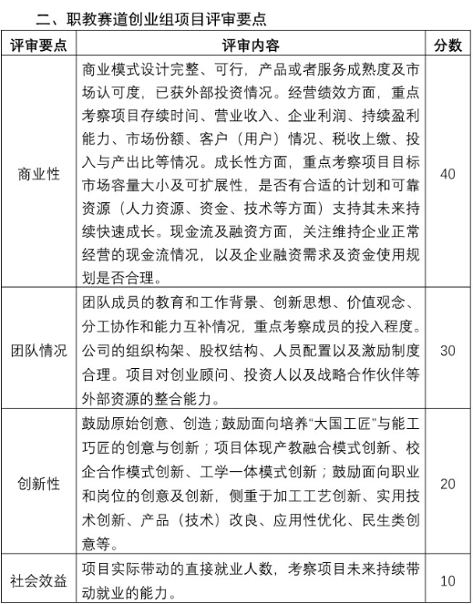
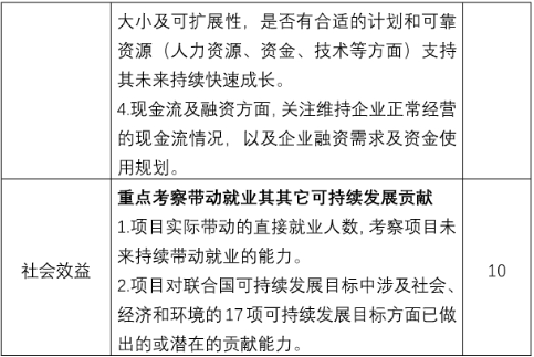
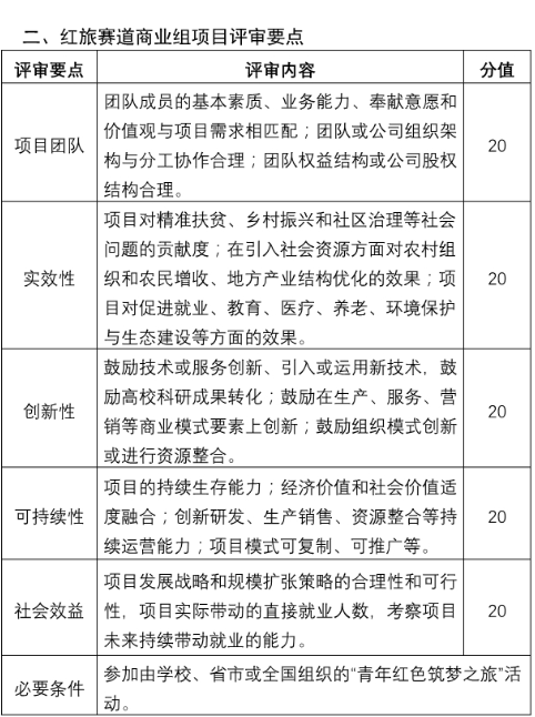
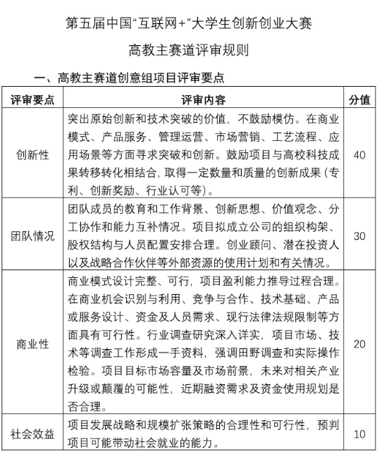
02评审规则

03

关于普通高校毕业生就业创业工作问题,教育部联合实施“百日冲刺”十大专项行动的通知

2020届普通高校毕业生就业创业“百日冲刺”十大专项行动

为全力做好2020届普通高校毕业生就业创业工作,以更大决心、更强力度、更实举措对冲疫情影响,教育部、人力资源和社会保障部、工业和信息化部、国资委、中央广播电视总台、共青团中央等6部门和单位共同实施 “百日冲刺”行动。从5月份到8月中旬,重点组织开展十大专项行动。

1、升学扩招吸纳行动。

教育部已经安排硕士研究生扩大招生规模18.9万、普通专升本扩招32.2万。目前,正在会同有关部门研究在第二学士学位进行扩招。

2、充实基层专项计划行动。

“特岗教师”计划将增加招募规模5000人,今年招募规模将达到10.5万。适当扩大“三支一扶”“西部计划”等中央基层项目实施规模。将招收40多万毕业生补充中小学和幼儿园教师队伍,采取“先上岗、再考证”的举措,进一步加强中小学和幼儿园教师配备。

3、扩大毕业生参军入伍行动。

今年将加大力度推进精准征兵、精准动员,进一步落实好毕业生参军入伍的优惠政策。

4、大力开拓科研、社区、医疗等基层岗位行动。

努力开发适合毕业生的科研助理岗位。有关部门将推动全国城乡社区和基层卫生部门新增岗位优先招录毕业生。

5、推进企业稳岗扩就业行动。

国有企业今明两年将连续扩大高校毕业生招聘规模。有关部门将落实次性补贴返还失业保险等优惠政策,鼓励中小微企业吸纳更多高校毕业生。

6、持续开展网上就业服务行动。

进一步开展好“24365校园网络招聘服务”、“百日千万网络招聘专项行动”、央企“抗疫稳岗扩就业”“国聘行动”“千校万岗”线上招聘会等,为企业和毕业生提供全天候不断线、不打烊的就业服务。同时,在高校开学后,有序恢复校园现场招聘活动。

7、推进创业带动就业行动。

实施高校毕业生创业支持计划,开展老员工创新创业教育,办好第六届中国国际“互联网+”老员工创新创业大赛,引领老员工投身“双创”

8、开展重点帮扶支持湖北行动。

教育部会同有关部门制定了“中央+地方”促进湖北高校毕业生就业创业的“十个一批”政策,将实现全国高校与湖北高校就业创业“一帮一”行动的全覆盖。

9、助力脱贫攻坚行动。

对全国建档立卡家庭毕业生、52个未摘帽贫困县毕业生,将实行分类帮扶和“一人一策”动态服务。设立“建档立卡家庭贫困生专升本专项计划”,单独进行录取

10、狠抓责任落实行动。

将毕业生就业纳入对地方政府和高校的督导考核内容,高校要落实“一把手”工程,发动全国5万余名毕业班辅导员,逐一压实责任,同时让更多的专业教师都行动起来,群策群力帮助毕业生顺利毕业、尽早就业。

04

教育部高教司启动2020年“国创计划”立项项目报送,要求加大经费支持力度

教育部高等教育司关于报送2020年国家级老员工创新创业训练计划立项项目的通知

近日,教育部为进一步深化高校创新创业教育改革,培养造就创新创业生力军,深入贯彻全国教育大会精神,落实《国务院办公厅关于深化高等公司创新创业教育改革的实施意见》,启动2020年“国创计划”立项项目报送工作。有关事项通知如下。目培育

各地各高校要遵循“兴趣驱动、自主实践、重在过程”原则,以老员工创新创业训练计划项目为载体,安排专项经费资助老员工开展项目式学习、科研训练和创新创业训练与实践。在校级和省级项目培育的基础上,推荐员工团队申报“国创计划”项目,组织符合条件的团队报名参加中国国际“互联网+”老员工创新创业大赛等赛事和“青年红色筑梦之旅”活动,申报产学合作创新创业联合基金项目,提升老员工的创新精神、创业意识和创新创业能力。

项目类型

“国创计划”实行项目制管理,分为创新训练项目、创业训练项目和创业实践项目三类。

(一)创新训练项目:本科生个人或团队在导师指导下,自主完成创新性研究项目设计、研究条件准备和项目实施、研究报告撰写、成果(学术)交流等工作。

(二)创业训练项目:本科生团队在导师指导下,团队中每个员工在项目实施过程中扮演一个或多个具体角色,完成商业计划书编制、可行性研究、企业模拟运行、撰写创业报告等工作。

(三)创业实践项目:员工团队在公司导师和企业导师共同指导下,采用创新训练项目或创新性实验等成果,提出具有市场前景的创新性产品或服务,以此为基础开展创业实践活动。 目经费

各地各高校要对“国创计划”项目加大经费支持力度,创新训练项目和创业训练项目平均支持经费不低于2万元/项,创业实践项目平均支持经费不低于10万元/项。高校可根据学科专业特点,确定项目资助额度标准。项目参加“青年红色筑梦之旅”活动

2020年教育部将在更大范围、更高层次、更深程度上开展“青年红色筑梦之旅”活动。

各地各高校要组织与乡村振兴、扶贫脱贫相关的国家级、省级、校级老员工创新创业训练计划项目参加“青年红色筑梦之旅”活动。组织理工、农林、医学、师范、法律、人文社科等各专业老员工以及企业家、社会工作者等,以“科技中国小分队”“健康中国小分队”“幸福中国小分队”“教育中国小分队”“法治中国小分队”“形象中国小分队”“政策宣讲小分队”或项目团队组团等形式,走进革命老区、贫困地区、城乡社区,接受思想洗礼、学习革命精神、传承红色基因,将高校的智力、技术和项目资源辐射到广大农村地区和基层社区,推动当地经济社会建设,助力精准扶贫和乡村振兴。作创新创业联合基金项目

为深化产教融合、产学合作、协同育人,汇聚企业资源支持高校创新创业教育改革,教育部高等教育司每年组织有关企业与高校共同实施产学合作创新创业联合基金项目。高校可根据情况组织“国创计划”项目员工向企业申报。

上一条:yl7703永利召开2020届毕业生“精准就业服务月”工作视频会议    下一条:yl7703永利开展线上毕业生就业信息管理系统培训

关闭

相关信息

/ Hot Info